疫情就是命令
防控就是责任
近期,德尔塔变异株导致的本土疫情已经波及多个省市,防控形势非常严峻复杂。为进一步做好辽宁疫情防控工作,市疾控中心提醒广大市民:建议非必要不离市!不去中高风险地区、旅游热点地区旅行或出差。

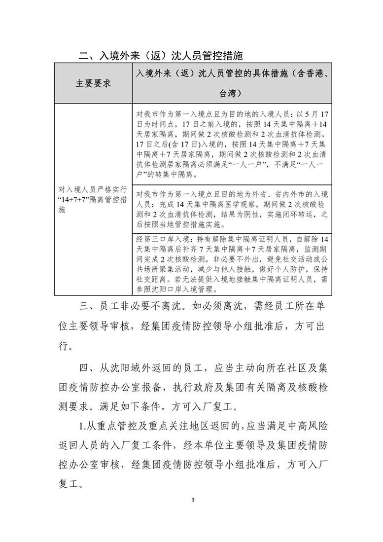
此外,重点管控地区来(返)辽人员一律严格实施14天集中隔离医学观察;重点关注地区来(返)辽人员,需持48小时内有效核酸检测阴性证明。各社区(村)、单位、酒店(含宾馆、旅店等,下同)对来(返)辽人员做好健康状况、旅居史等信息登记,落实调查登记、样本采集、日常健康监测、居家健康观察、集中隔离医学观察等防控措施。

为落实近期省、市疫情防控工作要求,进一步做好集团疫情防控工作,确保全体员工生命健康安全,8月5日,沈鼓集团召开疫情防控工作会议,对下一阶段集团疫情防控工作作出重要部署。集团党委书记、董事长戴继双,集团副总经理单玮及生产、管理、后勤单位相关负责人参加会议。

会上,集团副总经理单玮通报了省市疫情防控指挥部下发的相关文件、措施、规定,并对下一阶段沈鼓集团疫情防控工作进行了部署。
同时,围绕当前沈鼓集团疫情防控的实际情况,组织与会人员进行了充分的论证,补充完善了一些列措施。

集团党委书记、董事长戴继双在讲话中指出,沈鼓集团要站在讲政治、顾大局的高度,全面做好集团的疫情防控工作:一定要迅速将各级防控要求、措施全面落实到位,做到无死角,并转化成内部规定,加以贯彻;对防疫防控未知风险要做到提前预判,提前制定相应措施;对疫情防控要落实责任,各单位负责人要对疫情防控工作负首责,要让全体员工充分认识到疫情防控工作的重要性;在做好疫情防控工作基础上,确保各项生产经营工作有序开展。





防·控·疫·情
从·我·做·起
